Electronic Batch Records Management

Electronic Batch Record Management

Reduce release cycle time, while improving the accuracy and consistency of your batch records.

Drive Right First Time Production with Paperless Manufacturing

To ensure conformance to regulatory requirements, pharmaceutical manufacturers must document manual and automated procedures throughout the production process. Managing these activities is time-consuming, error-prone, and often extends release time.

With Syncade Electronic Batch Records, you can dramatically reduce production time cycles, while improving the quality of the batch and the accuracy of the batch record.

Read More...
Click to continue reading Drive Right First Time Production with Paperless Manufacturing
PPL Medical_Pills_Industry_Factory_Production_Indoor_02

How It Works

Deliver Right the First Time

Gain real-time visibility for production orders with an integrated business and manufacturing system environment. Syncade will automatically collect data to ensure data integrity, while embedded electronic workflows ensure process consistency.

Review by Exception

Identify and resolve deviations that can impact product quality. Flag exceptions or deviations and use them to drive your quality review. Then focus on remediation steps to significantly reduce review time.

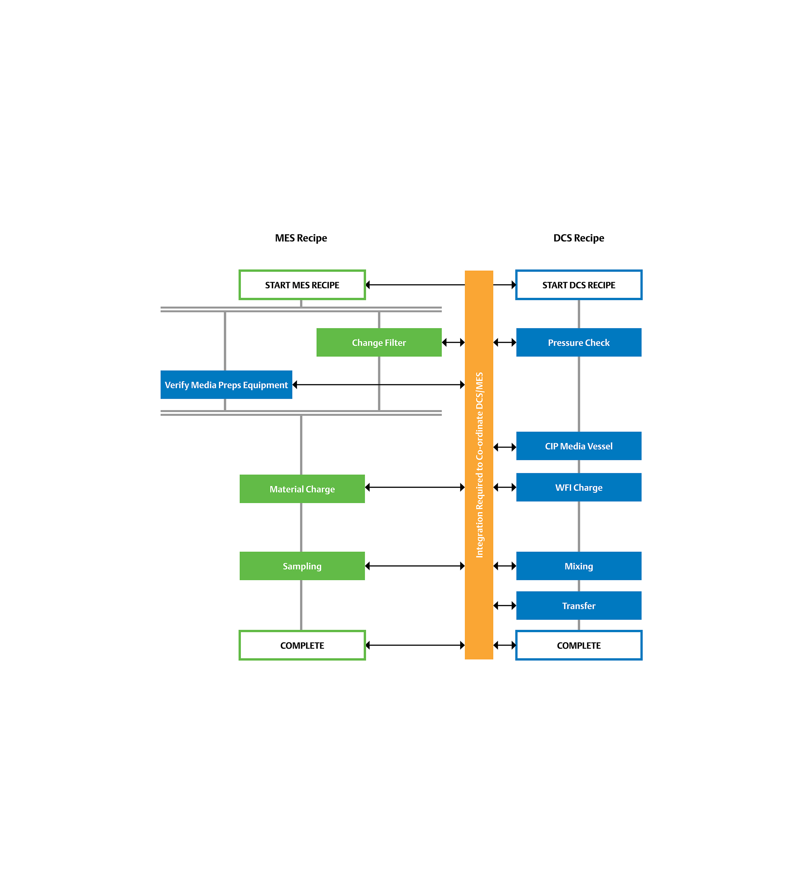
Reduce Cycle Times

Build a fully integrated manufacturing execution system and distributed control system to create a single recipe execution environment. A fully integrated recipe streamlines testing, reduces system interface maintenance, and lowers total cost of ownership.

Products





Please enable JavaScript to use this website.